财政部等8部门关于调整跨境电子商务零售进口商品清单的公告发布!
2022年02月21日  |  来源:中国跨境电商综合试验区  |  阅读量:7048

2021年11月4日,习近平主席在第四届中国国际进口博览会开幕式上的主旨演讲中宣布,优化跨境电商零售进口商品清单。近日,财政部等8部门发布公告,自2022年3月1日起,优化调整跨境电子商务零售进口商品清单。 

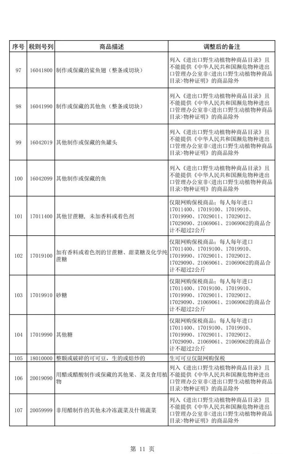
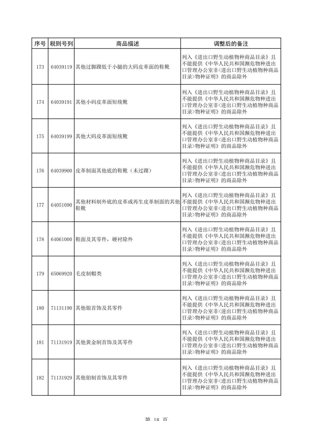
此次调整,在跨境电子商务零售进口商品清单(2019年版)基础上,增加了滑雪用具、家用洗碟机、番茄汁等29项近年来消费需求旺盛的商品。同时,根据近年我国税则税目变化情况调整了部分商品的税则号列,根据监管要求调整优化了部分清单商品备注。

优化跨境电商零售进口商品清单,有利于促进跨境电子商务业态发展,丰富国内市场供给,更好满足人民美好生活需要,同世界共享市场机遇。 

附件:跨境电子商务零售进口商品清单调整表

分类: 产业投资
回到顶部
Baidu
map