政治的核心问题是什么?政治学的核心问题是什么?本文认为,政治的核心问题应是如何实现基本的政治秩序、进而谋求获得繁荣的政治秩序。基本的政治秩序即免于动乱、战火、匪盗等,使人民的人身与财产得到保障的状态。良好的政治秩序则是在此基础上实现繁荣,从而使人民能够获得富足与幸福。相应的,政治学的核心任务应该回答政治秩序是什么、政治秩序如何实现、以及良好的政治秩序应该是什么样的、良好的政治秩序如何实现等几个原初问题。
本文讨论政治秩序是什么、政治秩序如何获得、如何区分不同的政治秩序等几个问题。本文将政治秩序定义为政治系统的一种状态——政治系统具备了一定的可预测性,即获得了政治秩序。政治共同体实践中形成的制度,起到规范、指引、约束政治行为者的作用,给政治实践带来了规律性和可预测性,该政治系统因此就获得了政治秩序。政治秩序赖以形成的制度体系,包括理念性与组织性的两种类型的制度。这两类制度一共构成一个四个层次的制度体系,即价值、理论、组织、技术层次,对政治共同体的成员提供规范、指引、约束。这四个层次的制度,本文分别称呼为道统、政道、治理体系、制度技术。这是政治秩序的一个广义的制度主义解释框架。
一个政治共同体形成什么样的政治秩序——例如是强调个人的自由与权利或放任,还是强调共同体成员的责任、约束以及共同的福祉与团结;是强调成员的自主性还是强调共同体的集体权力,等等——主要是由共同体的理念性的制度、即其价值(道统)和理论(政道)层次的制度决定的。理念性的制度规定了秩序的类型和特征。另一方面,共同体能否实现其理念性制度规定的一种理想的政治秩序,则要看它在组织和技术层次的制度是否有效,即是否形成了制度性的能力来贯彻、执行理念类的规定。换言之,理念类的制度决定了一个政治体想要“什么样”的政治秩序,而组织技术类的制度决定了政治秩序“能否”实现。
通过比较政治共同体的基础性政治价值——即价值层次的制度——可以区分不同的政治共同体的政治秩序的异同。人类有政治实践史以来,无论是在具体实践还是思辨性的论述中涌现的各种以“主义”命名的政治价值或理想,代表了不同的政治秩序的理想类型(ideal type),可以用来标识在当今世界不同政治共同体里存在和运行中的政治秩序。本文展示中国特色社会主义政治秩序的主要制度性构成,阐释这一政治秩序的理念性制度构成和组织性的制度架构。本文以自由民主政治秩序为例,说明一个政治共同体的基础性价值或道统如何规定其追求的理想型的政治秩序的特征,并分析自由民主政治秩序在价值性和理论性制度层次的缺陷。随后,最后总结全文。
一、政治秩序:回归政治学的原初问题
对政治秩序的关注并不是近年来才出现的。中国古代几千年的政治实践,一直以“治”为政治实践的理想。“天下大治”即是一种和平、稳定、繁荣的政治秩序, “治世”则是获得了良好政治秩序的时代。归根到底,政治学的研究一直也只是在追问两个原初问题,即:什么是好的政治秩序(治世)——政治共同体实现了和平、安定、富足、繁荣、自由、幸福等目标或获得了这样的状态;如何实现好的政治秩序——按照什么样的原则、通过什么样的程序、规则、手段、政策来解决政治混乱与失序、实现和平、安定、富足、繁荣等状态。政治学或政治实践中关于意识形态的争论,无非是在争论理想的政治秩序应该是什么样的以及应该如何实现这样的政治秩序的问题。
自上世纪七、八十年代以来,以西方政治学为代表的现代政治学研究中对“民主化”和“民主转型”的集中关注, 无非是已经假设了一种理想的政治秩序——以北美和欧洲为模板的自由民主政治秩序,从而将政治学的研究限定在如何实现这样自由民主的政治秩序、 自由民主为什么是一种好的政治秩序、 自由民主的政治秩序如何能够维持 等具体问题上。到了本世纪初,全球诸多在所谓“第三波”民主化中实现所谓“民主转型”的国家,都纷纷呈现出治理绩效低下、政治失序的现象,才有一些人重新提出国家建设(state-building)和政治秩序的问题。更有甚者,近五至十年来,以美国、英国等传统意义上的“先进民主国家”(advanced democracies)也出现了所谓的“政治崩坏”的现象, 政治秩序才重新成为一个直接吸引大家的问题。
自西欧在美国马歇尔计划支持下完成从战后的复苏、进入持久的快速经济增长,直到冷战结束后至2008年全球经济衰退,美国和西欧享受了半个世纪的繁荣与和平。虽然从长期的视角来看,这大约半个世纪(约1960-约2010)的北美西欧的繁荣只是人类漫长历史上的一个转瞬即逝的小片段,但是,这一繁荣在知识社会学上的后果之一,是造成了北美、西欧“自由民主”政治秩序在认识论上的优越性——因此这些地区在比较政治研究中一直被称为先进或发达民主地区(advanced democracies)。在政治学中,在冷战期间的所谓“发展政治学”和“现代化理论”的研究即是探索亚非拉国家如何以欧美国家为模板进行政治建设的学问。这一半个世纪的繁荣的重要政治或实践后果则是诸多南欧、拉美、非洲、东欧、中亚国家在二十世纪末的“民主转型”。这一被称为“第三波民主化”的政治事件,既是一个有关国家内部政治发展的事件,也是全球地缘政治(geopolitics)的巨大事件,这里不做详细讨论。但是,冷战和冷战后时期的政治西方比较政治学的知识体系,在二十世纪后半叶,形成了一套以“民主”为核心的论述、理论、研究议程。“民主”在政治学领域成了唯一正确的、唯一正当的政治体制的代名词,而“民主转型”也成了比较政治学研究的一个几乎是最重要的议题。西方学界让人们完全忘记了,在二十世纪世界的政治史上,由俄国十月革命胜利建立的人类第一个社会主义国家以后,在很长一段时间里,以无产阶级为领导的社会主义国家才被认为是真正的民主国家,对西方国家的政体正当性产生了巨大的冲击。在这种背景下,西方知识分子逐渐发展起一套对民主的程序性定义,即熊皮特的“民主=定期的通过竞争性选举更替政府”的叙述,从此西方知识界和意识形态界将不举行多党竞选的国家全部归为非民主政体。
对政治秩序的关注早于对“民主转型”的关注。虽然萨缪尔·亨廷顿(Samuel Huntington)最为人熟知的工作是他的“文明冲突论”和对他称为第三波的“民主化”的界定与叙述,但事实上他在上世纪五六十年代的工作却敏锐地发现了政治秩序对国家和社会的极端重要性,并开创了比较政治学中的一个重要研究领域。他的《变动社会中的政治秩序》至今仍然是美国比较政治学的研究生课程必读书目,而且也是博士资格考试的必读书目。全书第一句话说:国家与国家政治上的最大区别,不是政府的类型,而是政府的程度。 这句话翻译成今天的语言就是,一个国家采取什么样的政治制度并不重要,最重要的是政府(国家)能够提供治理。这一句话,意味着西方政治学界其后半个多世纪对将政治学研究所引入的一个巨大的误区,同时也是为发展中国家、包括中国的政治学发展设下了设下一个巨大的陷阱——那就是,冷战开启之后直到本世纪初,西方政治学一直将政治学等同于研究所谓“民主”的社会科学。而对中国政治学而言,在上世纪末以来,在很大程度上掉进了这样一个认识论的陷阱。
在亨廷顿看来,当时的西方民主国家和苏联等社会主义国家之间虽然有政治制度的差别,但是它们之间的相似性更重要。二者之间的共同点或相似性,同时也是它们和当时的非洲、拉美、东南亚等地的国家的区别,就在于它们有足够程度的治理。这些国家的政治生活表现出能形成共识、社会团结、政府有合法性、政府有组织能力、政府有效、政治稳定等等。相反,世界上其它很多的政治中缺少这些东西,不论它们采用的何种政治制度或政府形式。亨廷顿这样描写这些在他看来无法提供治理——即无法获得政治秩序——的国家的政治状况:
军事政变频发,独裁领导人掌权,时常推行灾难性的经济和社会政策,内阁成员和公务员中大面积明目张胆腐败,国家对公民的权利与自由随意侵犯,政府机关效率和绩效持续下降,城市群体对政府充满怨言,立法、司法机关权威流失,政党的碎片化或完全解体,等等。
为了表明政治秩序的在政治生活与政治实践中的基础性地位,亨廷顿直接引用道:“对于人来说,没有比生活在有治理的地方更必要了——如果可以的话,希望是自主的治理,如果幸运的话,希望是好的治理。但是,无论怎样,是要有治理的。” 可见,亨廷顿认为:(1)国与国之间的政治制度的差别并不重要,重要的是各国是否能实现政治秩序;(2)政治秩序即免于冲突、动乱、暴乱,实现政治共同体成员间的共识与团结,并形成有效的政府治理,获得政治稳定。换句话说,以美国或欧洲为模式的制度既不应该成为唯一正确或正当的制度,也未见得比共产主义政党执政的制度体系更能提供有效和良好的治理。因此,政治最大的问题不是是否、能否建立多党竞选的民主制度,而是是否能够实现一定程度的治理。在他看来,现代西方的政治哲学——亦即以洛克、卢梭等人的思想主导的政治哲学——是反政府的,对如何实现有效的治理完全没有答案。
长期以来,中国的政治实践一直强调的是治理的结果、绩效,而不是纠缠于什么是理想的政体的争论中。中国政治实践理想的一向是“治”和“天下大治”,其含义即是某种良好的政治秩序。政治实践的高级目标是实现太平盛世,而所谓的太平盛世,一是“太平”,即平安、免于战乱、匪盗;二是“盛”,即繁荣、富足。王绍光认为,中西古今的政治实践,乃是在追求理想的政治秩序。他将中国政治的这种特征,称为“政道思维”,即政治追求的是什么样的治理效果,如何惠及百姓,而不是探讨应该建设什么样的制度。
二、政治秩序的定义
事实上,所有政治学的研究也都是与政治秩序有关的研究。政治学研究的问题大体可以总结为几类。(1)好的政治秩序应该是什么样的?这是一种规范性的研究,也即政治理论和政治哲学的研究领域:从柏拉图到亚里斯多德、从洛克到罗尔斯;从孔子、老子到孟子、韩非子,都是在试图阐述理想的政治秩序应该是什么样的以及这种秩序应该如何实现;(2)如何实现基本的政治秩序,或如何避免和终止政治失序:对于战乱、战争、饥荒、匪盗、政变、政体崩溃等的研究,即可以归入这一类;(3)如何实现良好的政治秩序,即如何实现繁荣、富足、自由、幸福的社会:对于经济增长、社会发展、治理质量等的研究,即可以归入这一类。在所有这些研究中,研究的本体既可能是个人或其他行动者(agents/actors)——包括行动者的思想、理念、行动——又可能是制度、结构等外在于行动者的本体。因此,所有的政治学研究基本上关注的又可以总结为两个问题:个人和其他行动者如组织、国家如何影响政治秩序?以及制度、结构等如何塑造政治秩序?
政治秩序的概念时时出现在学术的讨论中,但很少人将它进行认真的定义,似乎它是一个人人皆认可,不需要定义的概念。一般认为,秩序即是行动者服从规则、按规则行事——如排队等公共汽车、红灯停绿灯行——的状态。例如,《新华词典》将秩序一词解释为“有条理,不混乱;符合社会规范化状态”,《辞海》则解释秩序是“指人或事物所在的位置,含有整齐规则之意”。理查德·勒博(Richard Ned Lebow)就认为,秩序是符合公认的规范的清晰的(legible)、可预测的行为。 但是,在很多情况下,在不存在明确的规定或规则的情况下,行动者的互动也会形成某种形式的秩序。例如,勒博就指出,在印度的不少道路上,各种交通工具、牲畜、行人混杂一片,表面看来十分混乱,但交通事实上也在进行中,而且发生交通事故的概率远远低于发达国家的城市。也就是说,在没有明确的规则约束的情况下,行动者也能在互动中形成了一定程度的秩序。社会科学上把有行为者——无论是在某些规则范围内或无明确规则的情况下——互动而出现某种系统层次的特征的现象称为“涌现”。秩序即是由系统内的元素各自的行动而涌现出来的系统层面的特征或状态。
可见,秩序不能定义为“行动者按照某种规则行动”——按规则行动不一定能形成秩序,而即便部分或所有人都违反或忽视或拒绝了规则,系统也有可能形成某种秩序。博登海默认为,社会进程中的秩序意是指某种程序的一致性、连续性和确定性。唐世平认为,事物——不论是国内政治还是国际政治——具备了可预测性,就具备了秩序。勒博虽然将秩序定义为行为,但他强调的也是行为的可预测性。因此,但凡一个社会系统或人的共同体——小到家庭、社区,大到国家、世界——具备了一定程度的可预测性,它就具备了一定程度的秩序。可预测性也意味着事物的发展和运行具备了一定的规律性。反过来说,当一个社会系统或人的共同的运行符合某种规律、按某种规则——不见得是事先明确定下的规则——运行,它也就具备了可预测性。同时,规律性也即具备了某种模式(pattern)或以某种模式化的状态(patterned mode)存在和运行。
因此,我们可以对政治秩序提出一个完整的定义:
(1)政治秩序即一个政治系统或政治共同体在系统层面的特征或状态,是其形成或涌现的一定程度的规律性或运行模式。(2)政治系统或政治共同体的运作具备了一定的可预测性,它就获得了政治秩序。(3)政治秩序是一个变量。一个政治系统的政治秩序程度可能较低,也可能较高。我们可以将一个完全失序的、即毫无规律性和可预测性的、完全混乱的政治体的政治秩序设为0,而将一个具有高度秩序的、即完全可预测、高度规律性的政治体的政治秩序定为100。一般情况下,任意一个政治体的政治秩序应该是介于0与100之间。(4)是否具备一定的政治秩序和具备了什么样的政治秩序,是一个政治系统的重要特征。
政治秩序与“政治稳定”有相重叠的内涵,但又有所区别。政治秩序应该是开放的、存在变化的可能性,而政治稳定指的是政治系统在较长时间里一直维持在某种政治秩序上。从这个意义上讲,在政治系统已经获得了一种较好的秩序的情况下的政治稳定,就是好的政治稳定。相反,如果一个系统现有的政治秩序并不理想,则在这种秩序下的政治稳定就是不好的稳定。类似的,“安定团结”本身指的是一种良好的政治秩序、或某种政治秩序的一个维度,但政治秩序本身并不等于安定团结,因为在很多时候会出现混乱、冲突的政治秩序。因此,本文指的“政治秩序”是一个实证的概念,不是规范性的概念。政治秩序永远是程度性的,这也就是亨廷顿所说的,区别不同的国家,最重要的不是它们的政府制度有何区别,而是政府的程度有何区别。
政治实践的最低理想应该是实现基本的政治秩序。这样一种基本的政治秩序应该一方面使社会成员免于暴力和相互伤害、迫害,另一方面使社会成员可以相互合作以便从事生产活动,维持生存和提高生活水平。事实上,基本的政治秩序并非是轻易就能获得的。当今世界各地,战乱、饥荒、迫害依然比比皆是。因此,亨廷顿在上世纪六十年代的担忧,到今天依然是现实的。历史上,中国社会在也曾经历过因为外敌入侵、政府崩坏而出现匪盗遍地、哀鸿遍野的局面。同时,即便在个人安全、生活得到基本保障的情况下,一国也可能出现政治秩序混乱,无法专注生产和创造活动,提高生活水平的局面。也正是在这个意义上,新中国成立以来,维持稳定的政治秩序、维护安定团结的良好局面,一直是共和国政治实践的基础性目标。当今世界十分关注国家的治理能力问题,在很大程度上实现基本的政治秩序所要求的,因失去基本的治理能力的“失败国家”,面对的自然就是战乱、饥荒、人民流离失所。
政治实践的最高理想,应该是实现一种社会繁荣、人民幸福的政治秩序。要实现社会繁荣与人民幸福,政治就应该在实现了基本的政治秩序、使社会成员免于暴力与迫害的基础上,进一步实现:(1)均等的、高水平的公共基础设施;(2)均等的、高水平的基础福利;(3)社会能够形成和发展道德性共识;(4)为经济增长、科技创新提供条件,以便增加社会财富的供给、提高社会成员的福祉水平。因此,我们可以将“秩序”与“繁荣”作为理解现代政治文明追求的两个目标——现代政治实践应该首先谋求取得某种程度的秩序,并在此基础上谋求取得繁荣的秩序。前者是后者的必要但不充分条件,而获得后者也未见得就自动的免于陷入失序的危险。当代中国政治实践中,经常有人发出“一放就乱、一管就死”的感叹,正是体现了秩序与繁荣两个目标之间的显著紧张关系。而西方国家在拥有了半个多世纪的繁荣后,近年来也出现了诸多政治失序现象。
三、政治制度与政治秩序
无论是追求基本的还是繁荣的政治秩序,政治共同体需要创造什么条件、应该如何努力呢?亨廷顿最著名的论断是,变动中的社会需要通过制度化来实现政治秩序。他认为,治理的关键(他说的“有政府”的地方)在于有力的、能调试的、完整的政治机构。而他观察到的制度化一般表现为有效的政府机构(bureaucracies)、组织良好的政党、公众高度参与公共事务、军队受文官系统控制、政府积极介入经济,以及大体有效的管理国家权力交接和控制政治冲突的程序,等等。同时,政府还能够拥有公民的忠诚,因此有能力汲取税收、招募人员、创新和执行政策。他发现,这些国家的政治局、内阁、或总统一旦决策,大概率情况下,政府机关能够贯彻执行。亨廷顿并没有系统性地讨论要实现良好的政治秩序形成需要有这样一套完整的制度体系,他只是强调在经济社会发展的过程中——即他所谓的“变化中的社会”——制度体系要能吸纳大众急剧扩大的政治参与的要求。加布里埃尔·A.阿尔蒙德(Gabriel A.Almond) 认为,政治系统需要在输入端形成政治社会化和政治招募、利益表达(interest articulation)、利益集成(interest aggregation)、政治传播的功能(能力),在输出端则形成规则制定、规则运用、规则裁决的功能。因此,在阿尔蒙德看来,具备充分的制度体系来实现这些功能,则政治系统就能良好运作,亦即获得良好的政治秩序。大卫·伊斯顿(David Easton)将政治系统的运作区分为输入和输出两类过程。系统的主要输入有两种,即要求(demand)和支持(support):社会成员一方面对政治系统提出各种要求,另一方对政治系统赋予各种支出。而政治系统输出的是政府的政策、决定。社会成员对系统输出的东西做出反应,继续对系统输入要求与支持。可以说,一个政治系统如果形成了比较稳定有序的一种输入、输出、再输入、再输出的过程,就形成了良好的政治秩序。一旦社会成员不再向政府输入要求或支持,或者政府无法输出相应的政策与行动,该政治系统的秩序就被打破了。王绍光和胡鞍钢从最初关心国家的财政汲取能力开始,逐渐将实现良好国家治理——也即是本文所说良好的政治秩序——所需要的能力总结为六种或九种,包括强制能力、汲取能力、濡化能力等。 其潜在的含义是制度的设计和机构的建设要带来这些“能力”,从而获得好的政治秩序。中国共产党对于国家治理体系的构想,则包括党的领导制度体系和经济、政治、文化、社会、生态文明、军事、外事等各方面制度,以及由这一现代国际治理体系带来的治理能力的现代化。
本文认为,以上这些理论视角都强调政治制度对政治秩序的重要性,但其所关注的制度都集中在组织性和操作性的层面。按照道格拉斯·诺斯(Douglas North)的定义,制度指的是规则、规范。他后来更进一步认为,意识形态、信仰也属于制度的范畴,因为它们为人的行为提供了方向与对错、好坏的标准。本文认为,要能够实现一定的政治秩序,一个政治共同体首先要有成员共同认可的信仰与价值。这是政治共同体的基础性的正当性政治价值。正当性价值之所以重要是因为,无论是依靠制度与规则(亨廷顿、诺斯)、依靠程序与过程(阿尔蒙德和伊斯顿)、还是依靠国家的能力(王绍光、胡鞍钢)来形成政治秩序,政治秩序的实现最终依靠的是政治权力。所有的规则、程序、能力的实现,其有效性最终需要政治权力的保证,而制度是给权力带上了天鹅绒手套。因此,要获得持久的政治秩序,一个最基本的条件是要有具备正当性的政治权力,也就是成员认可、接受、服从的政治权力。政治共同体的基础性价值使共同体成员愿意接受政治权力的存在与行使,因此它是政治秩序得以实现的首要条件。
政治共同体成员认可的基础价值体系,规定了总体的政治方向、政治道德、政治理想。当共同体成员认为政治权力是为这些总体的政治方向、政治道德、政治理想所服务的时候,或者是与符合或不违背这些总体的政治方向、政治道德、政治理想的时候,他们就认可政治权力的正当性。从另一个角度来说,基础的价值体系是对政治权力在最抽象层次的约束——它规定了政治权力存在的原因,也即共同体成员将政治权力让渡给权力机关的原因,使得政治权力的存在和行使必须服务于这些基础价值所规定的方向、道德、理想。在现代政治中,这个政治权力机关即是国家。所以,实现政治秩序的一个基础性条件是国家代表了社会成员共同认可的一组基础性的政治价值或政治道德。社会的知识、思想、政治精英需要提炼和构建符合共同体理想的一组基础政治价值,同时国家的组织、制度、程序又能有效地将这些基础性价值传播和濡化,从而使人民与国家权力之间形成了一种权力为人民所用、人民对国家权力也心悦诚服的状态。
共同体的基础性政治价值是高度抽象和浓缩的。例如,“民贵君轻”即是这样一个基础性政治价值的例子。在这一组高度抽象的正当性价值之下,还需要更具体、更详细的一系列基本的政治与治理的原则和指导性理论,来对政治实践提供理念性的指导。这一系列的原则与理论性知识,同样构成了一个政治共同体赖以存在和运作的理念性的制度。例如,中国特色社会主义理论体系,就是一种理念和规范类的制度。它为中国的社会主义建设提供了总体的方向和诸多政治、经济、社会、文化事务的原则、要求、方向。这些理论、原则、知识,是一个政治共同体在认知层次的制度。
在价值和认知两个层次的制度之下,政治共同体就需要具体运行行政、司法、立法、军事、传播、濡化等事务的制度、机构、程序,或实现利益表达、利益整合、共识形成、共识传播等功能的制度、机构、程序。这一类的制度连同使它们得以实现的机构、程序等是为了实现全社会的正当性价值和政治信念的制度性、程序性安排,是为政治体实现共同的政治理想、政治道德、政治方向服务的组织性和操作性的制度构成。
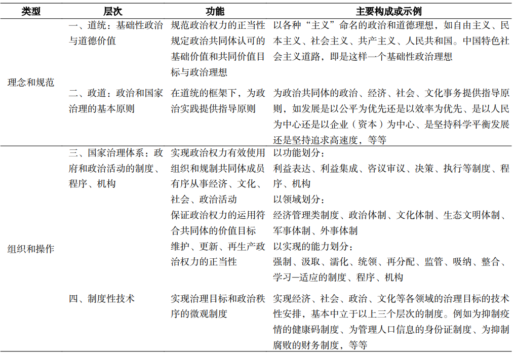
因此,要实现良好的政治秩序,一个政治体的制度体系包括两大类的制度:(1)规范性、理念性的制度——包括正当性的基础价值和一系列指导政治实践的理论与原则;(2)组织性、操作性的制度——即组织和规制具体的政治实践以实现共同体的政治理想的制度、机构、程序等。两大类的制度一共包含四个层次的制度,可以分别称为价值层次、认知层次、组织层次、技术层次,如表1所示。
表1:政治秩序的形成:一个制度主义框架
如表1所示,第一层次、即价值层次的制度,本文称之为“道统”,它是一个政治共同体赖以存在和繁荣的基础值体系的高度浓缩。中国政治哲学中的“道统”、“王道”、“天道”、“立国之本”、“立国思想”等概念或西方政治实践中的“宪政原则”等,是一个政治共同体的基本政治信仰、信念、理想。它们在最抽象地层面规定了政治共同体的理想的政治秩序应该是什么样的。例如,“民为邦本”即代表了这样一种规范性的政治共同体的基本价值。后人以“民本主义”来代表这样一组政治价值观,是传统中国政治秩序的道统的重要成分。道统因此是政治共同体最高级别、最抽象层次上的理念性、规范性制度规定,它是政治权力的正当性来源。
第二个层次是认知层次的制度,它是政治共同体为实现政治价值与政治理想形成的指导政治实践的理论、知识、原则、准则,等等。这一层次的制度是同样是理念性的,可以用中国政治实践中的“政道”的概念来表述。它们为政治共同体的政治实践提供基本的指导原则:是照顾多数人的利益为主、还是优先考虑部分群体的利益;是以强调个人自由、权利、放任,还是强调个人的自我约束和个人为共同体的整体利益与福祉承担责任;是弱化国家、使国家尽量无所作为从而保护或扩大社会成员的自由与空间,还是增强国家能力,以更大的力量改善人民的福祉,等等。这一层次的制度,往往构成一个复杂的体系,是政治行为者行动和决策的理念参照系。自由主义、社群主义、共产主义等,本身代表一种基础性的政治价值,同时也蕴含、演化出丰富的指导政治与公共事务的诸多原则与理论。
在组织和操作类的制度中,首先和最突出的是政治共同体组织和管理政治活动的各类制度及执行这些制度的机构体系。这一层次的制度,一般称为政府制度或国家治理体系,即一般意义上的行政、司法、立法等领域的制度,或有序管理政治、经济、社会、教育、文化、生态环境等事务的制度。这一层次的制度及其机构体系,其功能是按第二层次的政治与治理的基本原则来实现政治共同体理想的政治秩序。
要实现政治秩序,还依赖更低一层、即第四层次的制度,本文称之为制度性的技术。例如,王绍光十分强调国家的“认证能力”,而他最早体会到这一能力的,是美国的“社会安全号码”制度——一个9位数的号码,成为数十种社会事务(如入学、申请驾照)、经济事务(如在银行开户、申请开办企业)、政治事务(如交税、投票)的制度支撑。如今,中国的政治与社会事务中,这是使诸多政治活动得以进行的技术性安排或手段,也已经无比丰富、高效。例如,使人口管理得以实现的过去的户口本制度、现在的身份证制度;使反腐倡廉得以实现的银行账户管理制度和金融信息管理制度;使用手机用户端管理社区人员信息的制度;为管理交通使用电子摄像头采集行车数据的制度等等。这一层次的制度非常具体,可以供不同的道统和理论指导下的不同的制度体系所运用。例如,身份证制度或社会安全号码制度,完全可以超越中国、美国两个政治体的制度性差异而相互借用、转移。
在这样的一个制度主义框架中来理解政治秩序,我们可以得出两点结论。其一是,决定任何两个政治共同体的政治秩序差异的根本在于第一和第二个层次、即价值和认知层次的制度。中国的政治与美国的政治秩序的差异,首先是因为中国追求的中国特色社会主义道统而美国追求的是一种资本主义的民主道统,而两个不同的道统所派生出来的政治实践的基本理论和治理原则,也有很大的不同。事实上,政治秩序赖以实现的价值与认知层次的制度,对应的正是中国特色社会主义政治秩序中的“道路”与“理论”层次的制度,而中国特色社会主义坚持的“四个自信”,正是强调道统和政统层次的制度对构建良好有效的政治制度基础性地位。 长期以来,比较政治学和中外政治制度的比较研究中关注的,主要是第三个层次的制度,即行政、选举、代议、监管、政党、科层体系等制度,并以这些制度、特别是选举和政党制度来区分所谓的政体类型,造成了人类知识史上的一个巨大的笑话。
其二,要实现一定的政治秩序,政治共同体需要构建所有四个层次的制度。任何一个层次的制度内容有所欠缺或能力不足,都会对构建良好政治秩序的努力产生负面的影响。一个政治共同体需要有共同的价值、共识,需要有有效和正当的权力,又要拥有充分、全面的政治思想与理论指导具体的政治实践。这是第一而第二层次的制度决定的。同时,要将良好、高尚的政治理想与道德和科学的治理理论加以实践,需要有完整的领导、行政、法治等组织层次的制度。这是第三层次的制度。公共管理一般关注的是第四个层次的制度,即国家与社会管理和治理中,如何搜集、使用信息、如何实施政策,等等。政治学、经济学、发展研究等领域中的诸如“制度能力”(institutional capacity)、制度或机构的质量(institutional quality)、国家建设(state building)、良治(good governance)、好政府(good government)等议题,主要均是关于第三和第四层次的制度的讨论。 这可以说是实现良好政治秩序的“基础设施权力”。 简而言之,四个层次的制度和在四个层次的实践构成一个循环的体系:价值和认知层次的制度(道统、政道)需要国家治理体系在具体的政治实践中加以实施;而具体的政治与治理实践,又会进一步推动政治共同体总结和抽象出政道和道统层次的理论与思想,从而使政治体的共同价值观与基本的政治理论既维持相当的稳定性,又与时俱进、不断发展。
我们还需要注意制度与政治机构之间的差别,即要区分作为理念、规则和程序的制度与承载和实施该制度的机构、机制、程序。前者是观念性的,后者是以行动者和机构的方式“物理性地”存在。任何制度,如果没有相应的机构或机制加以有效的实施,就不是有效的制度。而政治过程中的机构与机制,如果不能有效地实施它们应该执行的规则,则属于低质量的、失效的、能力不足的机构。例如,税务机关无法按税法完成税收工作、反腐机关无法按反腐的规则发现和办理腐败案件、议会无法按照议会的规则代表民意进行立法等等,都是一般的政治学和发展研究中的机构质量、国家能力的问题。可见,获得良好政治秩序的对所有政治共同体的而言的确是巨大的挑战,因为要具备有效的四个层次的制度体系,绝非轻而易举。
四、中国特色社会主义政治秩序
理解政治秩序的制度主义框架一旦确立,为我们理解中国特色社会主义的实践,提供了一个有力的工具。构成中国特色社会主义的政治秩序的制度体系,包含以下几个层次。
一、构成中国特色社会主义政治秩序的道统或正当性基础价值,是社会主义、人民国家、共和国等几个基础价值与共同信念。这些“主义”性质的价值与信念包括:(1)社会主义——社会主义的道统强调国家与社会的团结、全体人民的自由与福祉、强有力的国家治理体系、公道公平的政府、先锋队、革命性政党的领导;(2)人民国家或人民民主(主义),这指的是国家属于人民,权力来自人民、国家权力为民所用等马列主义基本信念。同时,中国特色社会主义还建立在深厚的中华民族传统的民本价值上——民本思想代表国家权因为民谋福祉而存在、而使用,而选贤任能的思想,则强调普通人通过全心全意为人民服务德才兼备而成为承担行驶权力的责任;(3)共和、共和政体的价值。西方政治学对“共和国”(republic)或“共和主义”(republicanism)并没有清楚的定义。这一概念一般只是指非世袭国家领导人的政治组织方式,以区别于王国、帝国的政体,而共和主义则在不同的政治环境中形成了各种各样的含义。但是,在中国的政治实践中,“共和国”包含有很深厚的政治价值,包括国家大同、全民团结、各民族大团结、爱国主义等价值。中国特色社会主义的政治秩序,即是建立在这样一组正当性价值基础上的。它可以称为一种“社会主义人民共和国”的政治秩序。
社会主义人民共和国的正当性价值体系,进一步演化为一系列更具体的政治与国家治理原则和方向,构成这一政治秩序的第二层次——即认知或政道的层次——的制度。简单而言,社会主义人民共和国这一共同体的政治与道德理想所包含和发展起来的“政道”或基本政治理论体系包括马列主义、毛泽东思想、中国特色社会主义理论体系等内容,以及中国共产党新创立的习近平新时代中国特色社会主义思想。这包括坚持中国共产党的领导,坚持以人民为中心、坚持推进社会经济发展进步、提高人民生活水平、增加综合国力、维护全国各族人民大团结、促进社会和谐、四个自信、五位一体、四个全面等等指导当代中国特色社会主义实践的原则与目标。这些认知和理论层次的制度,存在与中国特色马列主义毛泽东思想和中国特色社会主义理论体系的诸多文献、党和国家的诸多文件、报告、讲话及其它文本——包括声音和视频文本——中。
为了实现社会主义人民共和国的价值与实践目标,在组织和操作层次上——政治秩序的制度主义框架中的第三层次——中国特色社会主义的政治秩序依靠的是中国共产党领导制度、全国人民代表大会制度、人民法院和人民检察院制度、以及中央—地方五级政府制度等一系列基本政治制度。这些第三层次上的制度的建设和有效实施,又依靠和凭借更加技术性的第四层次的制度如社会、经济、行政等领域的信息收集、传递、管理等制度的建设。中国特色社会主义的政治秩序的制度主义构成,如表2左半部分所示。
表2:中国与美国:两个政治秩序的比较
因此,我们可以看到,比较政治学研究中将对不同国家、不同政治体的实践的关注集中在具体的组织性、操作性制度的比较上,是有失偏颇。实际上,对任何两个政治体的比较,只有在政治秩序的层面进行比较,才是最完整的。比较不同的政治体,需要比较它们各自形成了什么样的和如何形成了那样的政治秩序。以中国与美国两个政治体为例,使二者相区别的既非仅仅是二者的政治制度、人口多少、经济发展水平、社会结构等等单个因素的差别,而是所有这些维度和层次的差别的总和——二者的差别,既是影响政治秩序的各种因素(如人口、经济发展、政治制度、社会和政治观念、思潮等)的差别,又是两个政治体所获得、存在政治秩序即政治实践的结果与当前状态的差别。中国和美国这两个不同的政治系统或政治体,各自通过不同的制度体系与实践方式,追求各自的价值目标,形成了不一样、既有相似性也有巨大差别的政治秩序。我们在做政治秩序的比较研究时,就可以称中国为一个政治秩序,美国为一个政治秩序。
从政治秩序的视角来理解一个政治体,在假设该政治体的组织与操作类的制度是基本有效的情况下,最重要是要看它追求的是什么样一种政治理想与政治目标(道统)以及按什么样的基本理论和原则(政道)追求和实现共同政治理想。决定一个政治秩序的本质特征是它在价值和认知层面的制度。相反,该政治共同体如何通过具体的国家治理体系或立法、司法、行政等政治与政府的制度来组织和政治实践和政治活动,只决定了它能否获得有效的政治秩序,而并不决定它获得了什么样的政治秩序。因此,以某个政治共同体是否采取了某种组织方式——例如是不是采用多党竞争的方式——来决定它的共同体价值和道德理想,则是缘木求鱼、南辕北辙。理解一个政治秩序,需要从它的道统或基础性政治价值开始。
如表2右半部分所示,构成美国政治秩序的正当性价值体系可以称为自由民主主义。这一价值体系的基本信念包括国家权力属于人民、人民权利至高无上、政府权力来自民意或公意授权等内容。这是自由民主政治秩序在第一个层次上的制度内容。需要注意的是,这里讨论的是自由民主主义这一基础政治价值体系,在规范意义上的含义。在认知层次上,由自由民主主义基础价值也引出一系列政治和国家治理的基本原则。对西方政治学有所了解的,对此都耳熟能详——它们包括追求实现自由民主主义政治秩序所遵循和努力实现的一系列原则,如公民权利与自由、责任性政府、有限政府、透明性、法治与司法独立、权力制衡,等等。在此基础上,自由民主政治秩序在第三个层次上,即是建立了选举、议(国)会、联邦制、法院、据称为自由和独立的媒体、据称为自由和独立的公民会社等组织和操作性的制度,来实现第二层次上的政治原则和目标。
客观地讲,自由民主主义的政治秩序,无论在价值(第一层次)还是认知(第二层次)层次上,都代表了对政治实践的一些良好愿望与理想。但是,在具体的政治实践中,也就是通过第三层次选举、代议、自由媒体等制度来实现其价值和认知层次的内容过程中,自英国光荣革命、法国大革命、美国独立战争以来的历史,却无法令人信服。西方的具体“民主”实践的残缺与虚假,此处无需赘言。与此同时,我们还应该看到,作为一种政治正当性的基础价值体系,自由民主主义忽略和排斥了许多非常重要的政治价值,实际上无法为政治秩序建设提供完整的政治与治理原则。也就是说,有许多非常重要的政治价值、目标、原则,是建设良好政治秩序不能缺乏的,但却自由民主主义不能包含。例如,对国家能力的强调、政治共同体的团结、国家对社会经济发展的责任、政府承担社会公正的责任、政治官员的品德、选贤与能和贤能政治、政党的领导力、政党的国家建设、国家治理的责任、国家与社会团结等等,这些价值观,如果不是良好政治秩序所必须,至少也是有别于自由民主的理论但可以成为追求良好政治秩序的重要方向的。
因此,在规范意义上讲,自由民主主义本身包含了不少合理的内容,也代表了人类政治文明的诸多进步。但是,在具体实践上,冷战以来的西方世界、并连同它们掌握的巨大的对全球政治和公共话语的影响力,将自由民主主义神圣化、霸权化、宗教化,而将其他的政治正当性价值进行了污名化和去正当化(de-legitimization),这是人类政治思想史上一个巨大的误会。同时,在组织与操作层面的制度设计与实践上,西方将自由民主主义的所谓熊彼特式的程序性定义神圣化,从而实现了全民投票选举=自由民主=唯一政党的政治秩序的概念与思想转换, 则是二十世纪思想史和政治史上的一个巨大的玩笑。回到“主义”来理解政治秩序,可以看到“自由民主主义”代表的是一种政治秩序的理想状态,而美国、西欧的具体的政治实践,一方面未能实现自由民主主义所要求的价值,另一方面完全忽略了其他一些重要的政治价值。在二十一世纪初,在西方的对世界的经济与科技的统治力受到挑战的情况下,西方的自由民主实践出现了危机,也就不足为怪了。
如表2所示,中美两个政治秩序的正当性价值都包含有民主——即权力属于人民、权力为民所用——的内容。但是,中国特色社会主义通过中国共产党领导的一系列制度来实现人民当家做主和建设来自人民、扎根人民、执政为民的政府,而美国的政治秩序则通过选民投票选举国民代表(国会议员)和选民通过四年一次的选举更换政府来试图实现权力属于人民(即所谓的人民主权)、权力为民所用(即所谓权力的责任性)的理想。这两种不同的组织与操作方式,哪一种更有效地实现了权力属于人民、权力为民所用的理想,经过中国特色社会主义近70余年的实践与美国近两个世纪来的实践的比较,其答案是不言自明的。特别是,美国的“民主”政治在最近二十多年来的种种“崩坏”现象,对以“一人一票”选举来实现民主的理想或道统的方式,提出了尖锐的挑战。而由于美国这样实践民主的负面经验,以及同样以美国式的选举与议会制度来实践民主的其他国家——典型的例如拉美国家和中东、非洲——出现的各种“民主”崩坏或低品质的“民主”的现象,已经损害了民主作为一种政治道统的地位。
中国社会主义人民国家的道统或基础性价值体系,经过中国政治共同体长期的实践,形成了认知层次的中国特色社会主义的理论体系,其丰富的思想与治理原则,是以美国为代表的自由民主政治秩序所缺乏的。这包括对公道政府的要求、对政府的高度责任要求、对政治共同的团结也和谐的追求,国家对人民生命与财产安全、对人民的物质与文化生活水平的责任、对官员的道德水准和为人民服务的能力的要求、对先锋队政党的要求、限制利益集团、节制资本过分牟利等等。
五、秩序繁荣与现代政治文明
本文认为,政治学界长期以来对政治体制的比较与研究,过分狭隘地集中在对不同的立方、行政、司法等政府制度上。将以最初在西欧、美国建立和运行的一组政府组织制度等同于对民主这一政治理想和政治价值的唯一正确的制度性实现方式,则是一个巨大的误会,如果不是一个玩笑的话。对政治实践的所有研究,应该溯源到政治学的原初问题,即良好的政治秩序应该是什么样的、良好的政治秩序应该如何实现。
一般意义上,政治秩序指的是一个政治共同呈现出或获得了规律性的状态。实证和经验意义上,一个社会的政治秩序有可能好、有可能坏,需要具体的界定和测量。本文认为,基本的政治秩序是社会生存、人民谋求幸福生活的前提条件。社会免于战争、暴力、饥荒、匪盗,即获得基本的政治秩序,实现了“天下太平”。在此基础上,政治共同体应该创作诸多条件,使人们能够追求自由幸福、创造社会财富、享受美好生活。这样一种繁荣的政治秩序,即是人类政治实践的高级理想与目标,也即是“治世”和“天下大治”的一种政治秩序。中国共产党领导人邓小平曾经用“和平”与“发展”总结世界政治的两大主题、著名政治学者唐世平也认为真正重要的政治学议题只有战争与和平和如何实现经济发展两个。这些论述,都支持本文将秩序与繁荣定义为政治实践的基本和高级目标。
政治秩序的实现,首要条件是政治共同体的最高政治权力拥有持久的正当性。这需要政治共同体有一组基础的政治价值,本文称之为道统。共同体成员一方面认可这一组基础的政治价值所代表的政治和道德理想,另一方面也认可共同体的公共权力是为这些共同理想存在和行使的,即符合道统的。在现代政治中,这个“公共权力”即是国家。所以,政治秩序的一个基础性条件是国家代表了社会成员共同认可的一组基础性的政治价值或政治道德。实现良好政治秩序的一个前提条件就是社会的知识、思想、政治精英能够提炼和构建符合共同体理想的一组基础政治价值,同时国家的政治组织、制度、程序能有效地将这些基础性价值传播、濡化,从而使人民与国家权力之间形成了一种“心悦诚服”的状态。
基础性的政治价值或“道统”因此是政治秩序赖以实现的最高层次、最抽象层面的制度。一个有效的政治体,需要发展出一系列从属于、服务于道统的理论体系与治理原则,用以指导和规制具体的政治实践。而具体的政治实践,需要成系统的组织性、操作性的制度,包括立法、行政、司法或经济管理、社会管理、军事与国防等制度等。
人类思想和政治生活中形成的各种“主义”,即代表了不同的基础性政治价值或道统,它们代表的都是不同的政治理想和政治的道德目标,包含了塑造一种什么样的政治秩序和如何塑造政治秩序的内涵。自由民主主义作为一种指引构建政治秩序的道统,包含了不少有益的价值与原则,但存在显著的缺陷,带来了当代自由民主政治秩序所面对的巨大挑战。本文展示了中国特色社会主义政治秩序在基础性价值(道统)和基本政治与治理原则(政道)层面的构成,从而将中国特色社会主义政治秩序作为一种现代政治文明类型加以解读。中国特色社会主义的政治秩序包含了社会主义、人民民主、共和国家等道统,代表了人类现代政治文明的一个充满活力的实践道路。中国特色社会主义理论体系构成当代中国政治秩序的第二层次的制度内容,为实践中国特色社会主义的道统提供了具体的理论指导与原则。中国共产党的领导制度、全国人民代表大会制度等构成了中国特色社会主义政治秩序的第三层次即组织和操作层次的制度,并利用更具体的、技术性的制度体系,共同塑造了中国特色社会主义政治秩序。
(作者为2026年足球世界杯直播国际关系与公共事务学院教授。)

